Thread
Print

[Hong Kong] 雀鳥有關個案的處理方法Suggested actions for different bird cases

雀鳥有關個案的處理方法Suggested actions for different bird cases

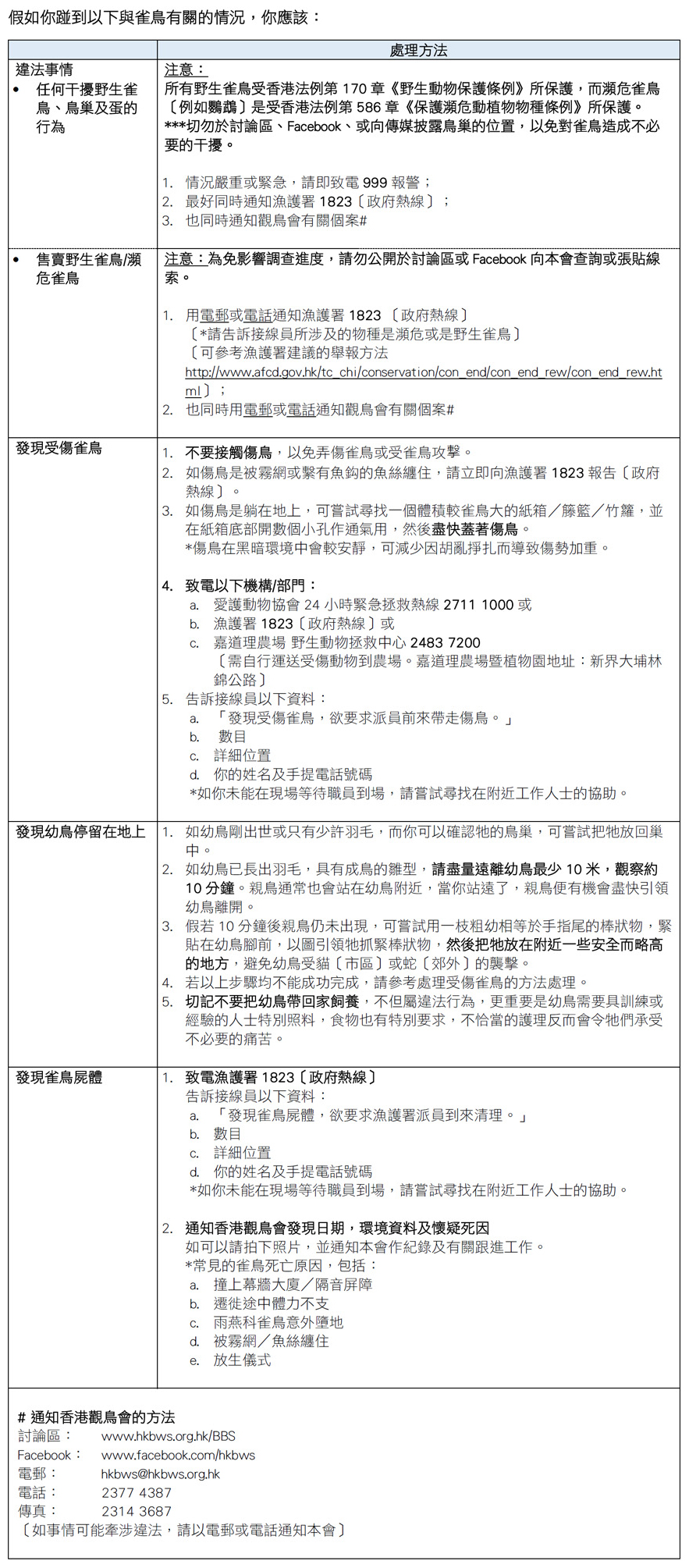
最近有不少干擾野生雀鳥及鳥巢的個案,而且我們也收到一些關於受傷雀鳥的查詢。
以下是本會建議的處理方法,供會員及市民參考。
希望大家遇到類似的個案時立刻知道怎樣處理,並以雀鳥的利益為最大的依歸。
Recently, there were several cases of disturbances to wild bird and nests. We have also received some enquiries about injured birds. Below are some suggested actions from the Society for members and the general public on how to deal with different bird cases. We hope that you will know how to react immediately for the welfare of birds when you encounter similar cases.




如在米埔自然保護區遇上上述情況,請致電WWF米埔辦公室24716212 (星期一至日08:30-17:30) 或米埔訪客中心24825237 (星期一至日09:00-17:00) 與WWF職員聯絡。
如非辦公時間,請依照上述指引聯絡相關政府部門或機構。

Please kindly contact WWF staff at the Mai Po Office 24716212 (Office hour 08:30-17:30 Mon-Sun) or the Mai Po Visitor Center 24825237 (Office hour 09:00-17:00 Mon-Sun)
if visitor has come across any of these cases at Mai Po. If it is out of the office hour, please contact the corresponding government department/organisation as per suggested.

下載文件:
常見個案的處理方法2-2.pdf (281.68 KB)
常見個案的處理方法2-2.docx (18.85 KB)
Dealing with bird cases_HKBWS.pdf (221.71 KB)
Dealing with bird cases_HKBWS.docx (22.52 KB)
香港觀鳥會 HKBWS

TOP

好詳細!讚!
如果在「發現幼鳥停留地上」包括埋「幼鳥,未長出飛行羽毛」嘅處理方法就再讚。

[ Last edited by irsychan at 4/06/2015 13:40 ]

TOP

謝謝你的意見,資料已更新。
稍後會出英文版本。
香港觀鳥會 HKBWS

TOP

Quote:
Original posted by HKBWS Chuan at 4/06/2015 17:28
謝謝你的意見,資料已更新。
稍後會出英文版本。
又快又好!讚完再讚!

TOP

A simple diagram (a concise version of the table) will help a lot

TOP

請問在米埔保護區內,有關個案是否以同樣方法處理呢?

[ Last edited by kc3018 at 6/06/2015 17:44 ]

TOP

在米埔自然保護區如遇上上述情況,請致電WWF米埔辦公室24716212 (星期一至日08:30-17:30) 或米埔訪客中心24825237 (星期一至日09:00-17:00) 與WWF職員聯絡。如非辦公時間,請依照上述指引聯絡相關政府部門或機構。

Please kindly contact WWF staff at the Mai Po Office 24716212 (Office hour 08:30-17:30 Mon-Sun) or the Mai Po Visitor Center 24825237 (Office hour 09:00-17:00 Mon-Sun) if visitor has come across any of these cases at Mai Po. If it is out of the office hour, please contact the corresponding government department/organisation as per suggested.

TOP

Thread